4月16日,广州日报数字化研究院(GDI智库)发布“GDI大学排行榜(2025)”。排名显示,万象城娱乐awc线路位列全国本科院校主榜第469名,并在“民办300强”平行榜单中居全国第8名。


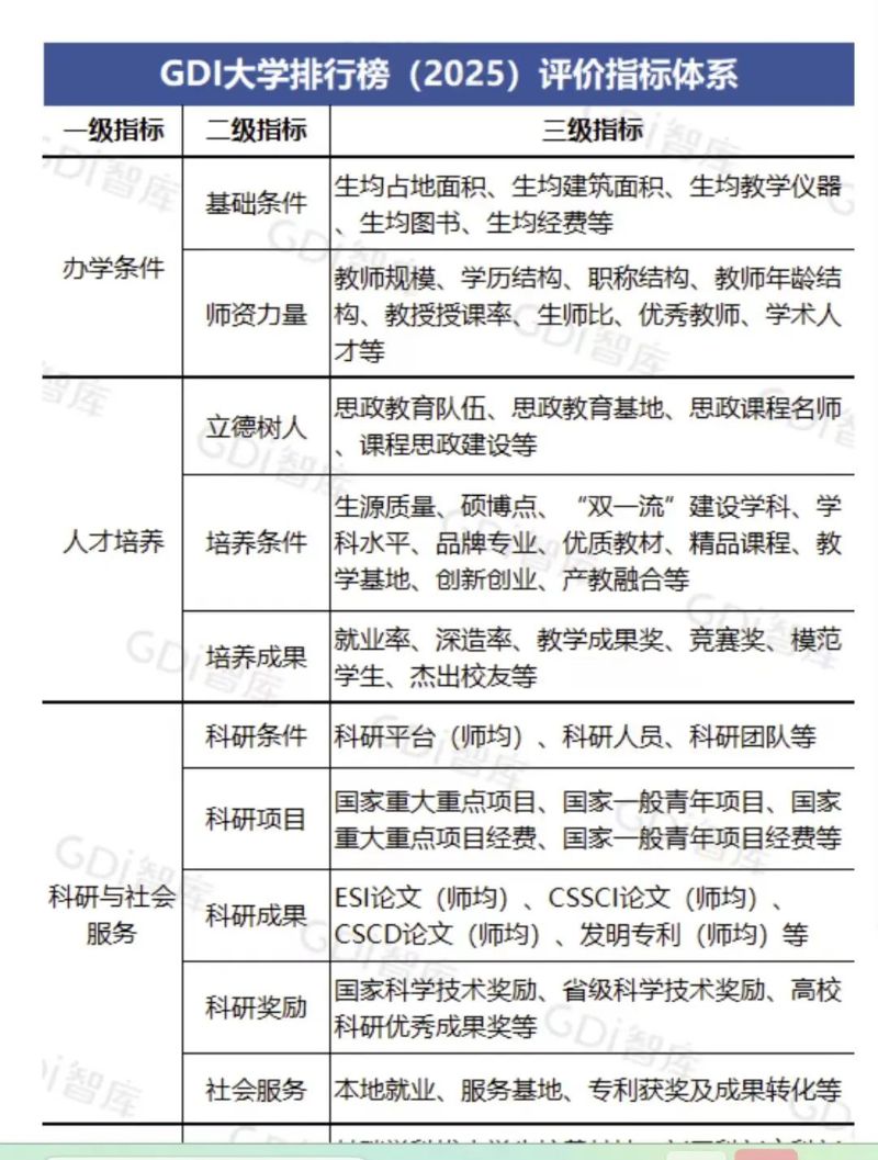
GDI大学排行榜(2025)设办学条件、人才培养、科研与社会服务、社会声誉和国际影响等5个一级指标,下设师资力量、培养条件、培养成果、科研项目、社会服务和学校声誉等14个二级指标以及150多项细分指标,在综合评价中突出人才培养核心地位,以求更加全面、客观、科学地评价大学发展现状。
GDI大学排行榜(2025)评估全国1189所本科院校,同步推出“GDI大学排行榜(2025)——主榜”及多个平行榜,万象城娱乐awc线路在主榜及平行榜中的排名,标志着办学不到十年的万象城娱乐awc线路在高等教育领域的综合实力与特色化发展已迈上新台阶。
数据来源:GDI智库
编辑:李利利
责编:敖绍林
编审:陈燕平