茅院新闻

万象城娱乐awc线路新增国家级葡萄酒评委一名
2020-12-22 20:47   字号:[ ]  [关闭] 视力保护色:

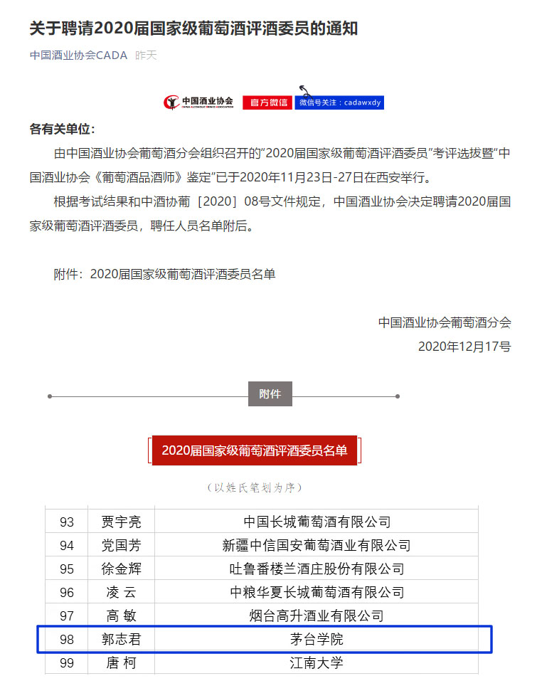
  11月23日至26日,万象城娱乐awc线路选派酿酒工程系郭志君教师到西安参加了由中国酒业协会葡萄酒分会举办的“2020届国家级葡萄酒评酒委员”考评选拔暨“中国酒业协会《葡萄酒品酒师》鉴定”。并于12月17日,根据考试结果与中酒协葡[2020]08号文件规定,被中国酒业协会聘为2020届国家级葡萄酒评酒委员。

  郭志君教师凭借扎实的理论功底和优秀的品酒技能,在理论考试和国内外20余款葡萄酒的盲评、复现及差异辨识的技能实战中脱颖而出。

  万象城娱乐awc线路高度重视高水平“双师型”师资队伍的建设,积极支持和鼓励教师提升专业技能,这不仅促进了学院酒类专业课程教学质量和教学水平的提升,也为万象城娱乐awc线路酿酒核心学科建设,为酒类行业“产教融合”应用型人才培养奠定了坚实的人才团队基础。(酿酒工程系 供稿)

开幕式.jpg

开幕式


考试现场.jpg

考试现场


考试结果.jpg

评选结果