万象城娱乐awc线路
校长信箱
丨
智慧校园信息门户
万象城娱乐awc线路主页
搜索
万象城
学校简介
现任领导
学校标识
联系我们
管理机构
教学单位
酿酒工程学院
食品工程学院
资源与环境学院
自动化工程学院
工商管理学院
通识教育学院
马克思主义学院
继续教育学院
教育教学
本科教育
继续教育
教学动态
科学研究
科研项目
科研成果
学术交流
招生就业
信息公开
公开制度
年度报告
采购招标
合作交流
走进茅院
校历
校园景观
校园视频
周边地图
校园地图
周边交通
校园VR
首页
/
教学单位
/
自动化工程学院
/
教学科研
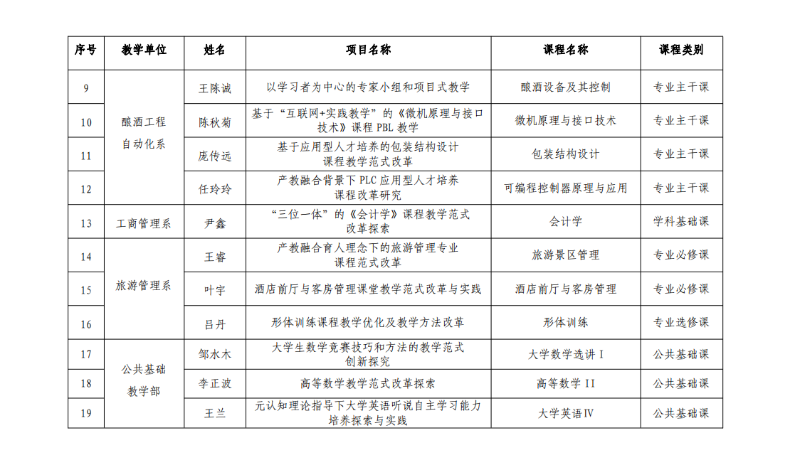
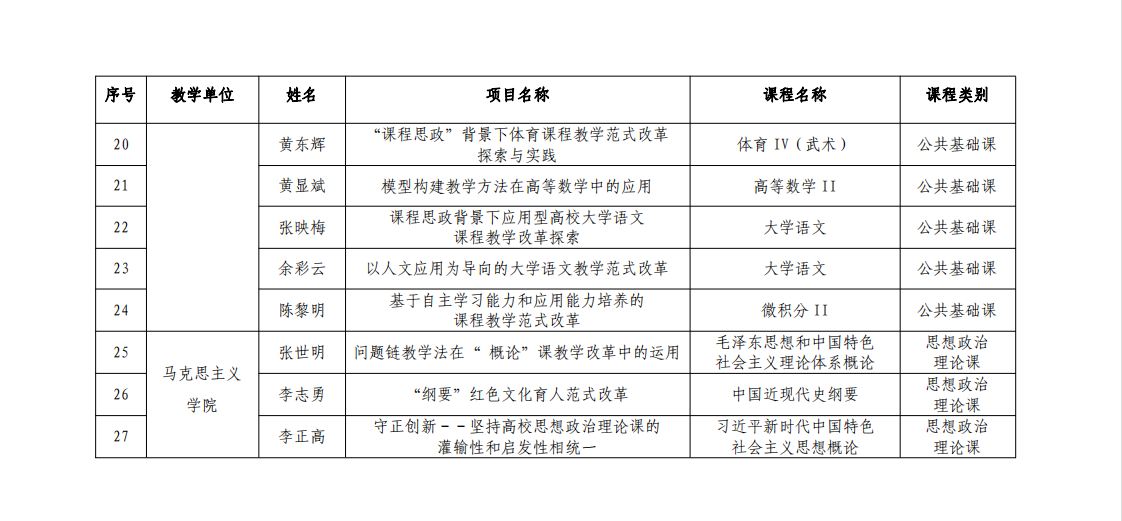
关于万象城娱乐awc线路2022-2023学年第二学期课程教学范式改革项目拟立项名单的公示
2023-05-06 15:04
字号:[
小
中
大
]
[关闭]
视力保护色:
上一篇:
刘赟博士在国际期刊Knowledge-Based Systems发表最新研究成果
下一篇:
关于万象城娱乐awc线路2022-2023学年第一学期课程教学范式改革项目评审认定结果的公示
校长信箱
丨
智慧校园信息门户
地址:贵州省仁怀市鲁班大道
电话:0851-28797002
官方微信公众号
贵公网安备:52038202001601号
网站备案号:黔ICP备18000375号-1
技术支撑:贵州多彩博虹科技有限公司