根据《关于组织开展第十七届“挑战杯”贵州省大学生课外学术科技作品竞赛的通知》(黔青联发〔2021〕5号)相关要求,校团委于3月初启动第十七届“挑战杯”校内选拔工作。经过系级选拔、推荐和校级筛选、评比,共10件作品获奖,现将获奖作品信息公示(详见附件)。
公示期5天(4月28日-5月1日)。公示期内如有异议,请向校团委反映。
联系人:杨娅
电话:0851-28797051
附件:第十七届“挑战杯”万象城娱乐awc线路大学生课外学术科技作品竞赛获奖名单
万象城娱乐awc线路团委
2021年4月28日
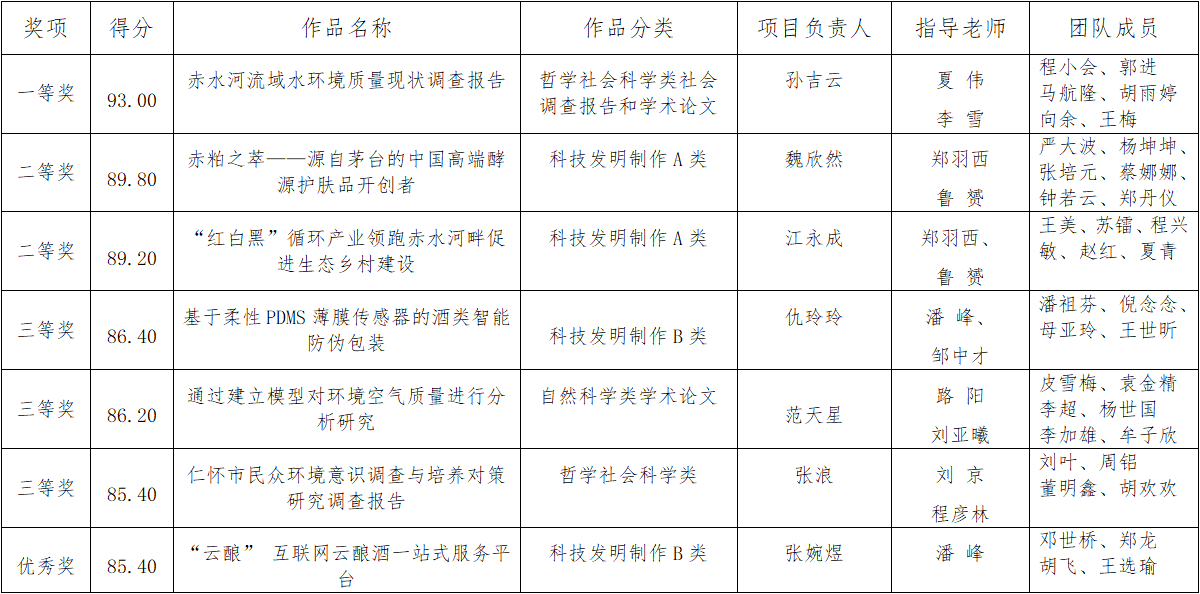
第十七届“挑战杯”万象城娱乐awc线路大学生课外学术科技作品竞赛获奖名单

